关于开展2022年全国计算机等级考试的通知
责编: 乔慧康
发布时间:2022-06-17
浏览量:3199
学校各部门、单位:
根据自治区招生考试院全国计算机等级考试安排,学校将于2022年9月组织全国计算机等级考试,现就有关事项通知如下。
一、考试对象及考试科目
(一)考试对象为我校2020、2021级在校生。(2019级考生可在当地考点报考)
(二)开考科目:
|
级别
|
科目名称
|
机试时间
|
科目代码
|
获证条件
|
|
一级
|
计算机基础及MS Office
|
90分钟
|
15
|
科目15考试合格
|
|
二级
|
MS Office高级应用
|
120分钟
|
65
|
科目65考试合格
|
二、时间安排
(一)网上报名时间:共设两个时段,分别为6月22日9:00至29日23:55,8月29日9:00至31日23:55。考生在以上两个时段均可报名。
(二)考试时间:2022年9月24日至26日(具体时间见准考证)。
(三)培训时间:2022年9月初安排培训(具体安排待定)。
(四)2022年9月16日9:00起,考生自行登录报名系统打印准考证。准考证是考生参加考试的重要凭证,考生须及时打印并妥善保管。
三、报考办法和要求
(一)考生自行登录“广西招生考试院”网站(https://www.gxeea.cn/ ,下同)“考试报名—全国计算机等级考试报名系统”进行报名。考生按系统提示进行帐号注册,务必使用本人的电子邮箱或手机号注册,注册提交的个人信息必须真实、准确。注册成功后登录系统,填写个人基本信息、报考信息并上传照片,报名系统自动审核照片是否符合要求。
根据教育部考试中心的规定,网上缴费成功即视为考生已确认报考信息准确,完成本次考试报名,考生无权再修改报考信息。因填报信息错误造成考生无法参加考试、证书信息错误等后果,由考生自行承担。请考生在缴费前务必仔细核对个人信息和照片是否正确,如需修改请与考点负责人吴老师联系,联系电话:18377906486。
(二)考生1次最多可以同时报考2个科目。考生应仔细核对报考科目是否正确,在缴费后不能修改报考科目或删除原报考信息。考生如在报错科目后仍然希望参加其他科目的考试,须在网上报名结束前增加报考科目。
(三)考生上传的照片将用于合格证书,必须符合以下要求,否则会导致上传失败:
1.应为考生本人近期正面免冠半身证件照,不得使用生活照、美颜照。
2.背景和色彩要求:白色或浅蓝色背景,黑白或彩色照片。
3.文件大小要求:20KB-200KB。
4.文件格式要求:JPEG格式,后缀名为“.jpg”。
5.最小像素高宽:192×144。
6.最小成像区高宽:48mm×33mm。成像区上下要求头上部空1/10,头部占7/10,肩部占1/5,左右各空1/10。
(四)“身份验证信息”必须选择“身份证”。
(五)请反复核查姓名、身份证号、手机号,以确保准确性。
(六)考生须妥善保管自己设定的密码,如忘记密码可在报名页面通过电子邮箱或手机短信验证码进行密码重置。
(七)网上支付考试费。
1.考生须在提交报名信息后的24个小时内缴费,否则系统将自动删除超时未缴费的报名信息。
考试费由考生自行支付。考生点击报名页面上的支付按钮,页面跳转到支付平台页面后,考生按照提示信息完成考试费支付。
2.如发生重复支付情况,教育部考试中心会在每次报名结束后统计出重复支付的考生数据,由支付平台将重复支付的考试费原路全额退还。若考生在支付过程遇到问题可直接联系支付机构咨询。
3.支付成功后报名流程完成,考生不能修改个人信息、科目信息或退考退费。
(八)建议考生根据各级别难易程度和本人的计算机操作能力合理选择报考级别,建议计算机操作基础薄弱的人员优先选择报考一级考试。
四、疫情防控要求
考生应及时打印准考证了解考试防疫要求,“广西招生考试院”网站“通知公告”和“全国计算机等级考试”栏目将在考前发布考试防疫须知。
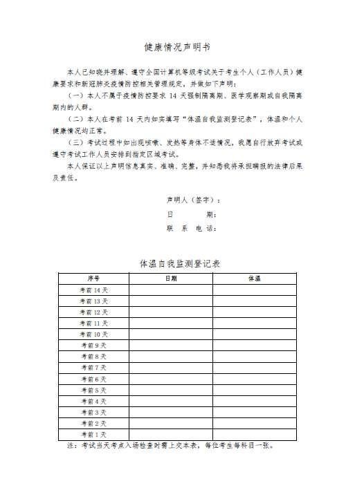
根据教育部考试中心的要求,所有考生在考试时均须提交记录有考前14天体温的《健康情况声明书》(附件1,随考生准考证一并生成和下载)。考试当日,考生体温低于37.3℃且“广西健康码”显示未见异常、“通信大数据行程卡”为绿色行程卡方可进入考点。
五、其它
(一)部分科目考试大纲进行了修订,2022年考试大纲及教程目录详见中国教育考试网(http://www.neea.edu.cn)公告。
(二)依据自治区物价局、财政厅《关于计算机等级考试收费标准的复函》(桂价费〔1995〕247号)要求,考试报名费按广西考区统一的全国计算机等级考试收费标准收取,每人每科90元。
(三)按自治区招生考试院要求,建议考前开展考生培训,以提高获证率。根据我校近几次组织考试情况分析,参加培训的通过率远远高于未参加培训的通过率。请各二级学院做好学生参加培训的动员工作。
(四)自2022年起,全国计算机等级考试推出电子证书,所有符合取证条件的考生都将获得电子证书,同时可以申请纸质证书。2023年起只颁发电子证书。
(五)考试当天考生不允许携带与考试无关的物品进入考试区域(如包、手机、手表、电子设备等),请各位考生不要携带。放在考场外学校一律不予保管,如有丢失后果自负。
(六)按照自治区物价局相关文件规定并参照同类院校,培训费按每人每科100元收取。培训只能选择一门科目报名。参加培训的考生请于2022年8月31日前交齐培训费(逾期不再受理),以班级为单位将统一交到财务资产处(东校区办公楼209办公室)李老师处,并将第三联收据(绿色)交到所属学院综合办。
(七)请各班级于2022年8月31日前将已缴费的培训名单交至所属学院综合办,各二级学院将名单汇总后于2022年9月1日前将电子版名单交至教务处(西校区行政楼325办公室)吴老师处。
未尽事宜请与教务处联系,联系人:林老师,电话:18377965765;吴老师,电话:18377906486。
附件:
1.全国计算机等级考试考生须知
2.全国计算机等级考试报考至领证各环节流程图
北海艺术设计学院
2022年6月15日
附件1
全国计算机等级考试考生须知
1.考生按照省级承办机构公布的报名流程进行网上报名。
(1)考生凭有效身份证件进行报名。有效身份证件指居民身份证(含临时身份证)、港澳居民来往内地通行证、台湾居民往来大陆通行证、港澳台居民居住证、护照。
(2)报名时,考生自己对填报信息负责。
(3)报名缴费成功的考生,根据考点的要求,自行打印准考证或由考点统一打印并下发准考证。
2.考生应携带本人准考证和有效身份证件参加考试。
3.考生应在考前20分钟到达考场,交验准考证和有效身份证件。部分考点在考生入场时,采用人脸识别技术验证考生身份,考生可选择人脸识别身份验证通道或者人工身份验证通道。
4.考生提前5分钟在考试系统中输入自己的准考证号,并核对屏幕显示的姓名、有效身份证件号,如不符合,由监考人员帮其查找原因。
5.考试开始后,迟到考生禁止入场,考试开始15分钟后考生才能交卷并离开考场。
6.在系统故障、死机、死循环、供电故障等特殊情况时,考生举手由监考人员判断原因。如属于考生误操作造成,后果由考生自负,给考点造成经济损失的,由考生个人负担。
7.对于违规考生,由教育部教育考试院根据违规记录进行处理。
8.考生成绩等第分为优秀、良好、及格、不及格四等,90-100分为优秀、80-89分为良好、60-79分为及格、0-59分为不及格。
9.证书的“成绩”项处,根据成绩等第分别打印“优秀”、“良好”、“合格”字样。
10.考生领取合格证书时,应本人持有效身份证件来领取,并填写领取登记清单。
11.考生对分数的任何疑问,应在省级承办机构下发成绩后5个工作日内,向其报名的考点提出书面申请。
12.由于个人原因将合格证书遗失、损坏等情况的,可以申请补办合格证明书的,由考生个人在中国教育考试网(www.neea.edu.cn)申请办理。
13.在新冠肺炎疫情常态化防控时期,考生须严格遵守各级疫情防控规定,做好个人防护,确保安全。考生应在当次考试前14天起,每日自行监测体温并填写“体温自我监测登记表”(每位考生每科目一张)。考生在考试当天入场检查时,须上交“体温自我监测登记表”与“健康情况声明书”(报名系统中下载)。
附件2
全国计算机等级考试报考至领证各环节流程图
一、网址入口
考生自行登录“广西招生考试院”网站(https://www.gxeea.cn/ ,下同)“考试报名—全国计算机等级考试报名系统”进行报名。
若考生已有账号,则可直接登录,若考生没有账号,则需要先进行账号注册。
二、注册账号
使用系统网上报名需要ETEST通行证账号。
考生可以通过系统入口进入登录页面,通过登录页面“点击注册”的链接跳转:
也可以直接访问通行证管理网(https://passport.neea.cn)进行注册:
(一)注意:注册是在通行证管理网站进行的,不是NCRE的报名网站。注册完毕后,需要通过浏览器的后退功能或者地址栏输入地方的方式返回到NCRE报名入口。
(二)ETEST通行证账号在考试中心所有使用ETEST通行证的报名系统中通用,如果电子邮箱或手机已经在其他考试中注册过通行证,在NCRE报名系统中进行网上报名时无需再次注册。
(三)点击用户注册,填写电子邮箱,手机号进行注册。
注意:
1.电子邮箱和手机号都是必填项,都可以用来作为账号登录、找回密码,请确保能收到电子邮件、短信
2.个人资料为选填,与NCRE报名无关
三、考生报名
考生可访问统一的报名网址,然后选择所要报名的省份入口进行报名,也可通过各省发布的报名网址进入报名。
(一)填写考生注册的账号和密码进行登录。
(二)登录成功后跳转到NCRE考试报名系统首页,点击开始报名。
(三)勾选接受报名协议。
(四)仔细阅读并勾选遵守本考次疫情防控考生须知。
(五)填写考生证件信息(证件类型和证件号码)。
(六)进入报名报考信息采集页面。
完成身份信息、基本信息、联系信息、在校信息的填写,完成报考考点、报考科目的选择,勾选“我保证以上信息是真实和准确的”,提交。
注意:
1.该页面标记为红色*的都为必填项。
2.请仔细检查姓名填写是否正确。
3.如姓名中含有生僻字,当前浏览器无法正常显示,可以尝试对生僻字支持最好的IE浏览器(IE9及以上版本)。
(七)进入照片信息采集页面。
(八)报名信息页面。
需要审核考生信息的考点,考生必须先提交审核。
点击“提交信息审核”按钮。
点击“确定”按钮。
考生信息变为“待审核”状态,此时考生不能修改报名信息。
若考点设置审核信息不通过,则考生可根据考点填写的不通过原因进行修改,重新提交审核。
考生需要通过进入修改报名信息页面去修改个人基本信息。
考生需要通过进入修改照片信息页面去修改照片信息。
修改完善个人基本信息和照片信息。
再次点击“提交信息审核”按钮。
考点确认信息无误后,通过审核。
显示审核状态已通过,已审核通过的考生不能修改个人基本信息和照片信息。
注意:若考点不需要信息审核,则考生可跳过上面的审核相关步骤,直接进行支付操作。
支付和健康情况声明书,点击“支付”按钮。
弹出支付确认窗口同时,页面会弹出《健康情况声明书.pdf》下载页面:
考生需要下载打印,按照声明书要求和本考次疫情防控考生须知相关要求完成相关工作。
健康情况声明书会在打开以下页面时弹出提示下载:
1.“支付”按钮打开的确认弹窗页面
2.“更新”按钮和“查看订单详情”打开的订单信息页面
3.“打印准考证”按钮
确认报考信息,勾选确认个人信息及报考信息无误。
点击“确定”按钮,选择支付方式进行支付即可。
注意:考生如果跨考点报名的话,必须要注册2个通行证账号。
文字:综合办
图片:综合办
校对:孟丹
审核:龚为